一、项目基本情况
原公告的采购项目编号:HNZH-JC-20240322001
原公告的采购项目名称:湖南省药学专业(非临床单位)中高级职称专业理论水平考试考务工作服务外包项目
首次公告日期:2024年04月11日
二、更正信息
更正事项:采购文件
更正内容:
1、原第四章采购需求二、项目内容及要求的
暂按500考生计算,考点设长沙市。根据《考试现场考试工作标准(试行)》有关规定,考生考试时间不少于150分钟(2科连考),现场考试实行全封闭管理,按每30人一个考场标准设置,考试时间(半天)一般安排在每年的7至8月份,中高级考试同步进行(含初、中、高级考试封闭命题)。
变更为
考点设长沙市,根据《考试现场考试工作标准(试行)》有关规定,考生考试时间不少于150分钟(2科连考),现场考试实行全封闭管理,考场人数按标准设置,考试时间(半天)一般安排在每年的7至8月份,中高级考试同步进行(含初、中、高级考试封闭命题)。
2、原第四章采购需求二、项目内容及要求的“(一)项目服务要求:
1、考试期间能在长沙市设置具有约500人以上考试的考点;
2、考试考务系统软件开发与维护(要求见下文,6月5日之前完成);
3、考试相关封闭命题、制卷等准备工作(考前2天);
4、制作考点横幅、路标、指示牌、路线图、门贴、考场布置等相关物料;
5、对监考人员及工作人员进行考前培训;
6、提前对各考点进行布置;
7、对所有考场全程进行摄像,备份数据和视频、签订保密协议;
8、考点需对应急情况快速处理,设置药学专业(非临床单位)中高级职称专业理论水平考试考点应急预案;
9、考试阅卷、成绩公布及分数查询等考后相关工作。
变更为
(一)项目服务要求:
1、考试期间能在长沙市按报考人数设置达到标准化考场标准的考点;
2、考试考务系统软件开发与维护(要求见下文,6月5日之前完成);
3、考试相关封闭命题、制卷等准备工作(考前2天);
4、制作考点横幅、路标、指示牌、路线图、门贴、考场布置等相关物料;
5、对监考人员及工作人员进行考前培训;
6、提前对各考点进行布置;
7、对所有考场全程进行摄像,备份数据和视频、签订保密协议;
8、考点需对应急情况快速处理,设置药学专业(非临床单位)中高级职称专业理论水平考试考点应急预案;
9、考试阅卷、成绩公布及分数查询等考后相关工作。
3、原第四章采购需求二、项目内容及要求的投标报价组成“最终投标总价格按实际报考人数计算(投标时暂按考生数为500人进行投标总价计算,投标人须同时报投标单价,投标单价在中标后不得变更),每位考生的考务经费(即投标单价)不得超过 350元(即本项目投标单价上限价格)。此项费用包括:”变更为“本项目所有费用包干,包括但不限于人员劳务服务、食宿费、交通费、场地费及设施设备费用、考场和考务组等费用、报名系统服务、考务服务等,具体要求如下:”。
4、原第四章采购需求二、项目内容及要求的投标报价组成“人员劳务服务
(1)考官劳务费:按不低于300元/人/半天标准发放,每个考场安排2位考官,考场数共约18个,监考人员从承接考试的学校(单位)选取;
(2)工作人员和技术人员劳务费:按不低于400元/人/天标准发放;
(3)专家命题费用:按不低于1000元/人/天标准发放(不含税)”
变更为“1、人员劳务服务
(1)监考人员劳务费(每个考场安排2位监考人员,监考人员从承接考试的学校(单位)选取,监考人员需为该学校(单位)正式工作人员;
(2)工作人员和技术人员劳务费;
(3)专家命题费用:按不低于1000元/人/天标准发放(不含税)
5、原第四章采购需求二、项目内容及要求的投标报价组成“ 2、食宿费、交通费、场地费及设施设备费用
(1)命题专家、技术人员及工作人员住宿费:按照湖南省省直机关三类会议标准安排(封闭命题暂按3天2晚安排,含考试当天上午);
(2)命题专家(初中高级封闭命题专家共需约22人,具体人数以甲方要求为准)、技术人员(含初级线上测试技术人员)及工作人员餐费:按照湖南省省直机关三类会议标准安排;
(3)命题现场场租费:按照湖南省省直机关三类会议标准安排;
(4)命题现场设施设备费用:根据封闭命题现场需求配置相关设施设备;
(5)命题试卷材料费用:试卷袋、答题卡、密封条等;
(6)相关人员考试期间集体前往封闭命题现场及考点交通。”
变更为“ 2、命题费用
(1)命题专家(初中高级封闭命题专家共需约22人,具体人数以采购人要求为准)、技术人员(含初级线上测试技术人员)及工作人员住宿费:
(2)命题专家、技术人员及工作人员餐费;
(3)命题现场场租费(按照命题要求,设置高、中、初级命题场所)
(4)命题现场设施设备费用:根据封闭命题现场需求配置相关设施设备;
(5)命题试卷材料费用:试卷、试卷袋、答题卡、密封条等;
(6)相关人员考试期间集体往返封闭命题现场及考点交通费用。”
6、原第四章采购需求二、项目内容及要求的投标报价组成3、考场和考务组等费用
(1)考场:共约18个(30人一间);
(3)考务办公室:不少于一间;
变更为:
(1)考场:根据报考人数,按标准化考场设置;
(2)考务办公室:不少于一间;
7、原第四章采购需求二、项目内容及要求的投标报价组成“5、考务服务
(1)包括考点横幅、路标、指示牌、路线图、门贴、考场布置、宣传资料等相关制作;
(2) 每个考场需配备2本考务手册、考试文具(大信封、笔、订书机、订书针、资料袋、胶棒、剪刀、封条、A4纸、透明胶)等;
(3)考官以及相关工作人员技术培训(时间半天,约 55人,按湖南省直机关省内二类培训标准);
(4)考场考务服务(含环境检查、试考、考点考场布置);
(5)考试结果数据整理、回收、备份服务(U盘1个)等;
(6)应急情况处理服务(含医疗、保卫等)。”
变更为“5、考务服务
(1)包括考点横幅、路标、指示牌、路线图、门贴、考场布置、宣传资料等相关制作;
(2) 每个考场需配备2本考务手册、考试文具(大信封、笔、订书机、订书针、资料袋、胶棒、剪刀、封条、A4纸、透明胶)等;
(3)监考人员以及相关工作人员技术培训
(4)考场考务服务(含环境检查、试考、考点考场布置);
(5)阅卷、考试结果数据整理、回收、备份服务(U盘1个)等;
(6)应急情况处理服务(含医疗、保卫等)。”
8、原第四章采购需求三、其他商务要求的“5、本项目采用费用标准基本确定、每年根据实际参考人数及需求还需签定具体执行协议及预算、最后据实结算的方式建设,供应商应根据项目要求和实际情况,详细列明项目所需的设备及材料配置,以及网上报名、封闭命题、现场考务等所有人工、管理、财务等所有费用,如一旦成交并签定当年具体执行协议后,在项目实施中出现任何遗漏,均由成交人免费提供,采购人不再支付任何费用。”变更为“5、本项目采用费用包干价,采购人不再支付任何费用。”
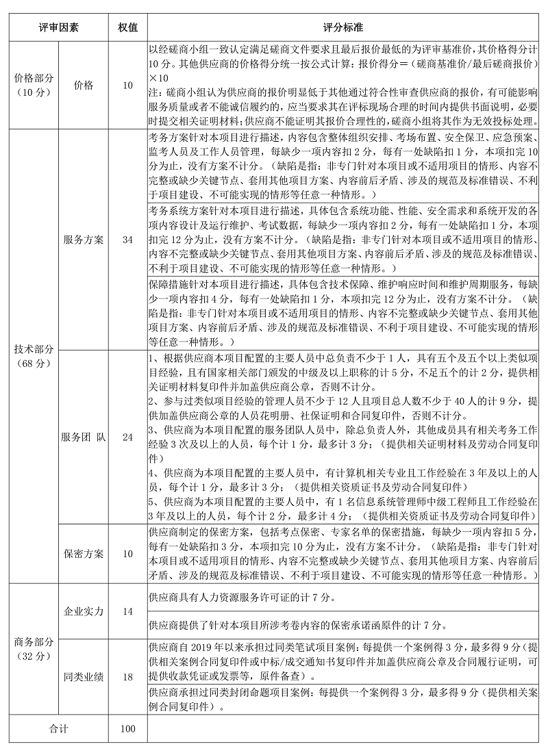
9、原评标方法细则
1.2权值的取值范围
|
具体项目 |
权值范围 |
|
技术部分 |
0.32 |
|
商务部分 |
0.68 |
|
价格部分 |
0.1 |
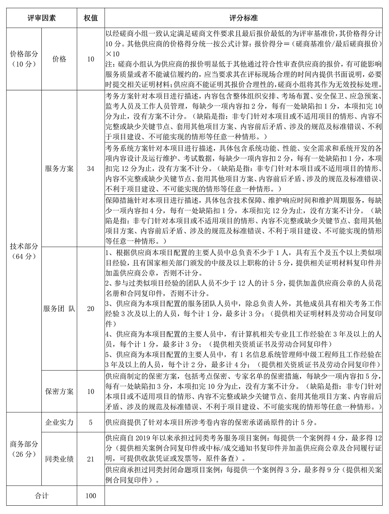
变更为
1.2权值的取值范围
|
具体项目 |
权值范围 |
|
技术部分 |
0.64 |
|
商务部分 |
0.26 |
|
价格部分 |
0.1 |
10、原评标方法及标准

变更为

11、开标及投标截止时间2024年5月8日15:00时。
12、其他不变。
更正日期:2024年04月30日
三、其他补充事宜:无
四、凡对本次公告内容提出询问,请按以下方式联系。
1.采购人信息
名称:湖南省药品监督管理局
地址:湖南省长沙市河西金星中路469号
联系方式:胡馨元 0731-88635906
2.采购代理机构信息
名称:湖南中弘项目管理有限公司
地址:长沙市岳麓区潇湘南路1段208号柏宁地王广场南栋1212室
联系方式:蒋玲 0731-85058782

湘公网安备 43010402000746号

湘公网安备 43010402000746号
      投诉举报电话:12315        站点地图